Instance Verification Kit (IVK)
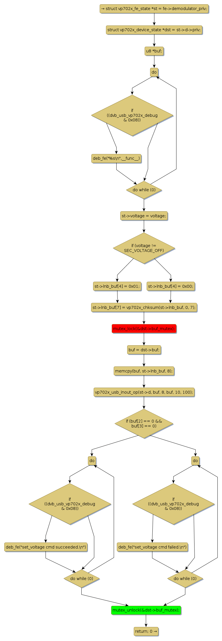
mutex lock @ [6946+28+/linux-3.19-rc1/drivers/media/usb/dvb-usb/vp702x-fe.c]
Instance Signature: buf_mutex
|
The Matching Pair Graph:
|
|
Function Name
|
Control Flow Graph (CFG)
|
Events Flow Graph (EFG)
|
Source Correspondence
|
|
vp702x_fe_set_voltage
|
|
|
[6562+21+/linux-3.19-rc1/drivers/media/usb/dvb-usb/vp702x-fe.c]
|